中国红十字事业发展 “十四五”规划(2021—2025年)
时间:2021-05-07
为推动“十四五”时期中国红十字事业高质量发展,依据《中华人民共和国国民经济和社会发展第十四个五年规划和2035年远景目标纲要》《中华人民共和国红十字会法》和《中国红十字事业发展规划纲要(2020—2024年)》,制定本规划。
一、规划背景
“十四五”时期是我国全面建成小康社会、实现第一个百年奋斗目标之后,乘势而上开启全面建设社会主义现代化国家新征程、向第二个百年奋斗目标进军的第一个五年。十三届全国人大四次会议通过的《中华人民共和国国民经济和社会发展第十四个五年规划和2035年远景目标纲要》,是我国开启全面建设社会主义现代化国家新征程的宏伟蓝图,是全国各族人民共同的行动纲领。betway必威在线注册第十一次全国会员代表大会通过的《中国红十字事业发展规划纲要(2020—2024年)》,为编制红十字事业“十四五”规划打下了良好基础。“十四五”时期,全国红十字系统要认真贯彻党的十九届五中全会精神,切实落实《中华人民共和国国民经济和社会发展第十四个五年规划和2035年远景目标纲要》,通过补短板、强弱项,推动红十字事业高质量发展,充分发挥党和政府在人道领域的助手和联系群众的桥梁和纽带作用。
“十三五”时期,全国红十字系统以习近平新时代中国特色社会主义思想为指导,紧紧围绕党和国家中心任务,全面实施《中国红十字事业发展规划(2016—2020年)》,中国红十字事业发展取得了显著成就。应急救援救护工作更加有力,在国家应急救援体系中发挥了重要作用。搜救、赈济、医疗、供水、大众卫生、心理、水上、救护转运等8类红十字救援队伍已达600余支,培训红十字救护员1452万余人次。人道救助范围不断扩大,成为党和政府保障改善民生的有力助手。造血干细胞捐献者资料库库容量达295万余人份,累计捐献突破1万余例;人体器官捐献志愿登记人数277万余人,累计完成捐献3.2万余例,捐献器官9.5万余个。人道资源动员能力不断增强,社会参与度明显提升。“十三五”时期,累计募集款物412亿多元,其中265亿多元支持抗击新冠肺炎疫情,为助力全面打赢疫情防控人民战争、总体战、阻击战做出了重要贡献。组织体系进一步健全,地市级红十字会全面理顺管理体制,县级红十字会理顺已达2146个,红十字基层组织达到10万余个,会员达到1647万余人,注册志愿者达到近149万人。对外交流合作不断深化,民间外交重要渠道作用日益凸显。全面深化改革取得重大进展,组织活力明显增强。党的建设全面加强,为中国特色红十字事业发展提供了坚强的政治保证。
红十字事业发展还存在一些不足与挑战,主要是基层基础薄弱,管理体制尚未完全理顺,制度机制还不健全;人道资源动员能力不足,救援救助实力有待增强;信息化建设滞后,运用互联网、大数据、云计算提升治理能力迫在眉睫;宣传能力和水平不高,传播力和影响力有待提升等问题,亟需在“十四五”时期加大力度认真解决。
二、指导思想
以习近平新时代中国特色社会主义思想为指导,深入贯彻党的十九大和十九届二中、三中、四中、五中全会精神,认真落实习近平总书记关于群团工作重要论述和红十字事业发展重要指示精神,紧紧围绕党和国家中心任务,立足新发展阶段,贯彻新发展理念,构建新发展格局,以为国奉献、为民造福为主题,以全面深化改革、推动高质量发展为主线,以重点领域、关键环节为突破,健全体制机制、增强能力实力,聚焦主责主业、提升服务质效,实现高效运转、公开透明,努力建设更具凝聚力、影响力和公信力的红十字组织,为实现全面建成小康社会奋斗目标、开启全面建设社会主义现代化国家新征程、实现中华民族伟大复兴的中国梦而不懈奋斗。
三、基本原则
——坚持党对红十字事业的全面领导。自觉接受并紧紧依靠党的领导,把政治建设放在首位,增强“四个意识”,坚定“四个自信”,做到“两个维护”,坚定不移走中国特色红十字事业发展道路,在思想上政治上行动上同以习近平同志为核心的党中央保持高度一致。认真履行政治责任,保持和增强政治性、先进性、群众性,更好地承担起引导群众听党话、跟党走的政治任务,把所联系群众最广泛最紧密地团结在党的周围。
——坚持以人民为中心的发展思想。牢固树立“人民至上,生命至上”理念,以保护人的生命和健康为宗旨,始终依靠群众、服务群众,把真心关爱群众、满足人民群众的人道需求作为一切工作的出发点和落脚点。广泛动员社会力量,竭力汇聚人道资源,扎实做好人道救助,积极开展人道服务,不断在改善最易受损群体的生活境况中发挥独特作用。
——坚持依法治会、从严治会。贯彻习近平法治思想,牢固树立法治理念,自觉运用法治思维和法治方式开展工作,依法履职尽责。严格遵守法律法规,健全制度体系,强化制度执行,加强监督检查,提升治理能力,提高工作的法治化、制度化、规范化水平。
——坚持围绕中心、服务大局。紧紧围绕党和国家中心任务,聚焦主责主业,突出重点关键,自觉在大局下思考、在大局下行动,找准工作着力点和突破口,充分发挥作为党和政府在人道领域助手和联系群众的桥梁纽带作用。
——坚持深化改革、锐意创新。完整、准确、全面贯彻新发展理念,把新发展理念贯穿红十字事业发展全过程各方面,切实转变发展方式,着力推进理论创新、实践创新和制度创新,破除思想观念障碍,着力解决体制机制问题,不断增强红十字事业发展的生机活力,推动新时代中国特色红十字事业高质量发展。
四、发展目标
到2025年,把betway必威在线注册建设成为组织体系健全、运行机制科学,专业能力突出,更具凝聚力、影响力和公信力的红十字组织。
——应急救援能力和水平显著提升。以提质增效、扩大覆盖为导向,进一步提升救灾救援、物资保障和信息化调度指挥能力,实现应急指挥调度和灾害管理信息化系统在省级红十字会及灾害多发地市级红十字会全覆盖,省级红十字会至少建立一个二级标准以上的物资储备库,地市级和灾害多发的县级红十字会至少建立一支救援队伍。
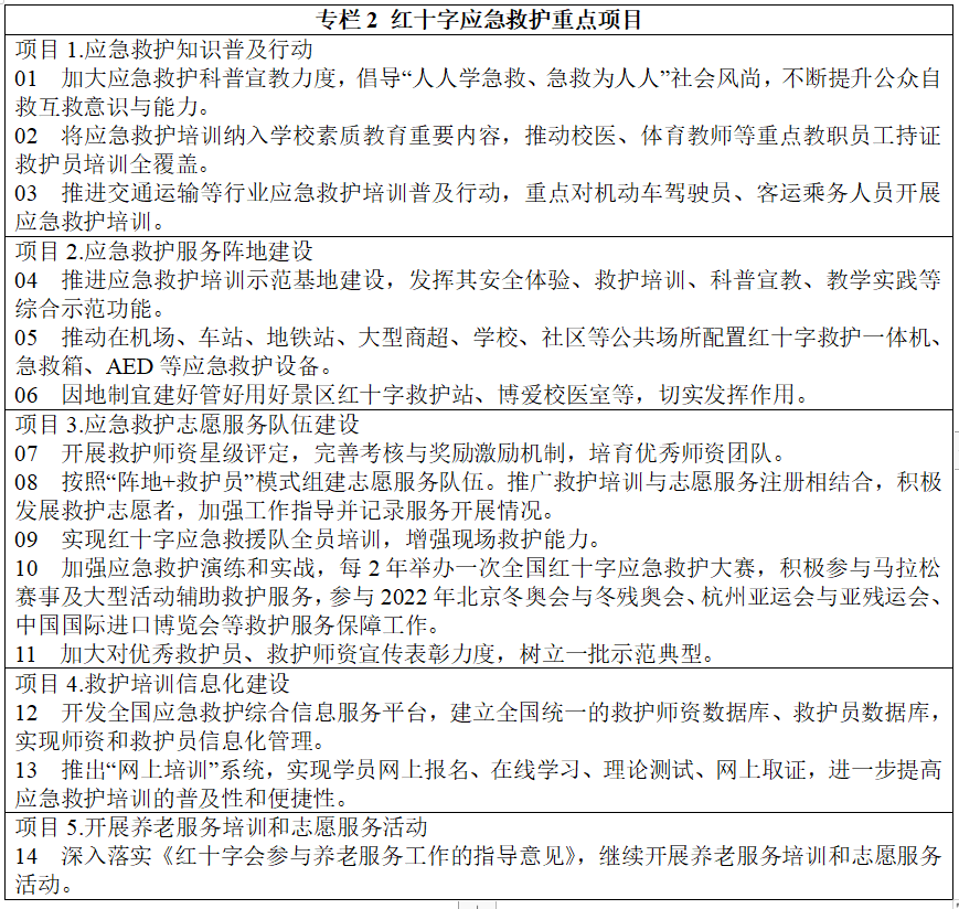
——应急救护能力显著增强。到2025年,取得应急救护培训证书人员较2020年末增加1500万人,全国取得应急救护培训证书人数占总人口比例不少于2%,接受救护员培训的中小学教职人员师生比例不少于1∶50,应急救护培训示范基地增加300个,应急救护服务阵地巩固扩大,应急救护师资、救护员队伍不断壮大,学校、机场、车站等公共场所现场应急救护能力显著增强。
——人道救助实力不断提升。聚焦关爱生命与健康,扩大救助规模,募集款物总额价值人民币300亿元以上。地市级以上红十字会至少成立一支无偿献血志愿捐献队伍或志愿服务队伍,造血干细胞捐献者资料库库容力争达到400万人份。人体器官捐献工作体系进一步完善,人体器官捐献志愿登记人数超过650万人。
——组织体系更加健全。依法推进理顺管理体制,实现县级红十字会基本理顺。县级以上红十字会依法设立监事会。大力加强乡镇、街道、社区、学校、医院、企事业单位等红十字会基层组织建设,推进基层组织、阵地、工作有效覆盖,红十字基层组织达到15万个,会员达到2000万人,注册志愿者达到200万人。
——在国际人道领域的地位和作用更加彰显。对外交流合作不断深化,影响力和话语权不断扩大。围绕服务国家外交大局,推动构建人类命运共同体,有效发挥民间外交渠道重要作用。

五、主要任务
围绕“十四五”发展目标,着力健全组织体系,提升人道资源动员能力,加快信息化建设,聚焦应急救援、应急救护、人道救助等重点工作领域,精心打造“红十字救在身边”品牌,推动红十字事业高质量发展。
(一)加强应急救援能力建设,服务国家应急工作大局
助力国家应急工作,着力打造“红十字救在身边——应急救援”品牌。加强应急救援体系建设,积极参与自然灾害、事故灾难、公共卫生事件等突发事件应急救援工作。制定完善实施事故灾难救援应急预案、自然灾害救援应急预案、突发公共卫生事件应急预案;培育壮大应急救援队伍,加强救援装备配备,大力开展应急救援专业培训与实战演练;加强救灾物资储备库规范化管理,推动物资管理标准化建设,加强与物流企业合作,实现高效运转;加强应急救援信息化建设,推广应用betway必威在线注册应急指挥调度和灾害管理系统,提升应急救援专业化、信息化、规范化水平。

(二)助力健康中国建设,提升群众自救互救能力
紧紧围绕健康中国建设,打造“红十字救在身边——应急救护”品牌。以普及应急救护知识和技能为基础,以应急救护师资和救护员队伍为骨干,以易发伤害行业、领域和公共场所为重点,以应急救护服务阵地建设为依托,全面实施“红十字救在身边”行动,充分发挥群众性应急救护培训主体作用,有效提升公众应急救护知识技能普及程度,不断发展壮大红十字救护员队伍,力争实现意外伤害和突发事件现场都有红十字救护员施救的目标,为保护生命健康作出应有贡献。助力应对人口老龄化国家战略,开展养老服务培训和志愿服务活动,探索开展参与养老服务工作的有效形式。

(三)实施人道救助工程,助力保障改善民生
聚焦关爱生命健康,大力开展造血干细胞捐献、无偿献血、人体器官与遗体捐献宣传动员工作,大力弘扬捐献光荣的社会风尚,感召激励更多的人加入到“奉献爱心、挽救生命”的事业中。培育“红十字救在身边——爱心相髓”品牌,扩大有效库容量,努力建设世界一流骨髓库。加强无偿献血志愿捐献队伍建设,做好参与推动无偿献血工作。培育“红十字救在身边——生命接力”品牌,推动人体器官和遗体捐献法规制度建设,提高工作法治化、专业化、规范化水平。继续实施以救助重大疾病和罕见病患儿为主要内容的“红十字天使计划”。持续组织开展“红十字博爱送万家”活动。

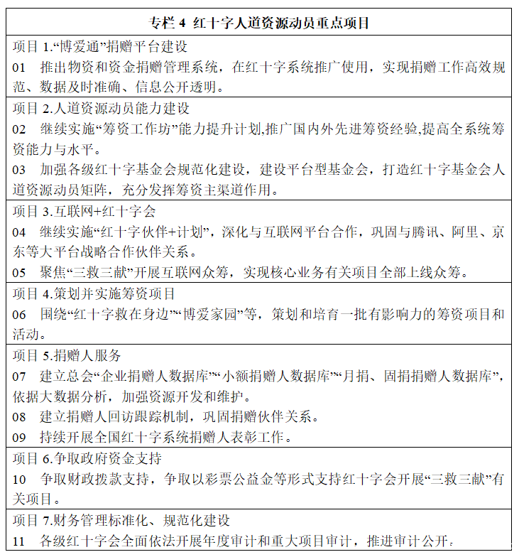
(四)汇聚人道力量,提升人道资源动员能力
聚焦主责主业,凝聚人道力量,汇聚社会爱心,推动形成多元化、多渠道、可持续的筹资工作格局。强化筹资意识,创新筹资方式,拓宽筹资领域,围绕“红十字救在身边”“博爱家园”等策划和培育一批有影响力的筹资品牌项目和活动。提升互联网筹资水平,积极发展固定捐赠人,优化专项基金布局结构,探索建立稳定增长的筹资机制。提升项目执行力,及时向捐赠人反馈项目执行进展,规范公开捐赠款物接收和使用情况。推进项目开放式社会化协作,充分发挥红十字基金会筹资主渠道作用。创新用人机制,强化激励约束,建设专业化筹资工作队伍。争取党委政府支持和资助,为红十字会依法履职提供必要保障。设计更多既便于政府购买又满足群众需求的人道服务项目,承接政府转移的公共服务事项。

(五)健全组织体系,打造群众身边的红十字会
持续推进县级红十字会依法理顺管理体制。县级以上红十字会依法依章程召开会员代表大会并按期换届,依法设立监事会。强化干部培训,加强干部队伍建设。加强乡镇、街道、社区、学校、医院、企事业单位等红十字会基层组织建设,按专业分领域建立志愿服务队,发展壮大会员、志愿者队伍,加强会员、志愿者培训,强化激励、管理、服务等工作,充分发挥会员、志愿者在红十字工作中的主体作用。强化阵地服务功能,建好用好“博爱家园”、“红十字服务站”、“红十字救护站”、“生命健康安全体验馆”等基层阵地,打造联系群众、服务群众的重要平台。融入城乡社区治理,服务社区群众,助力乡村振兴,推进组织、阵地、工作有效覆盖,打造群众身边的红十字会。
加强与港澳台交流合作,实施好与港澳红十字会的框架合作协议,推进互学互鉴、合作发展。扩大同台湾红十字组织的人道领域交流合作,为促进祖国统一大业贡献力量。

(六)加强红十字宣传工作,弘扬社会主义核心价值观
建立全系统、全方位的宣传格局。落实党中央决策部署,围绕党和国家工作大局开展主题宣传活动。推动红十字会业务工作与宣传工作同步谋划、互促互动、协调共进。聚焦红十字会主责主业、重点工作、特色亮点、创新探索,利用各级各类媒体,精心策划宣传红十字事业发展成就,宣传先进典型和感人故事。加强宣传内容建设和宣传方式创新,拓展社会化、开放式宣传渠道,打造上下联动的全国红十字品牌宣传项目,在践行社会主义核心价值观中传播人道文化、弘扬红十字精神。发挥文化传播教育基地作用,加强宣传专职队伍与志愿者队伍建设,做好系统宣传力量的统筹,推动构建“大宣传”工作格局。加强网络舆情应对处置工作,切实防范舆情风险,维护红十字声誉。发挥红十字国际学院作用,加强人才培养、学术研究和国际交流。推进红十字青少年工作进校园,传播红十字运动知识,传播健康行为与生活方式。

(七)参与国际人道事务,促进民心相通
加强与国际红十字组织和国家红会交流合作,参与国际红十字运动规则制定,扩大在国际红十字运动中的话语权和影响力,努力践行人类命运共同体理念。加强人道援外宣传,发出中国声音,讲好中国故事。继续实施红十字与“一带一路”同行计划,使红十字人道外交成为民心相通的重要力量。健全对外人道援助机制,提升对外援助能力和水平。发挥地方红十字会地缘及资源优势,加强与周边国家红会在防灾减灾、大病救助等方面的合作。发挥国际人道法国家委员会作用,推进国际人道法的研究和传播工作。

(八)贯彻习近平法治思想,坚持依法治会
深入贯彻落实习近平法治思想,把依法治会作为战略性、全局性、基础性工作大力推进,增强法治意识和法治观念,运用法治思维和法治方式深化改革创新,推动红十字事业沿着法治化轨道高质量发展。加强《中华人民共和国红十字会法》及《中华人民共和国红十字标志使用办法》等法律法规的宣传教育,增强社会知晓度。推动贯彻实施红十字会法,推动修订地方红十字会条例或红十字会法实施办法;推动完善制定与红十字会法相配套的政策制度规定;推动将红十字会法执行情况纳入人大、政协执法检查和调研。严格执行相关法律法规和规章制度,依法接受监督。

(九)加强数字化建设,推动高效运转、公开透明
深入推进信息化建设。运用互联网、大数据等信息技术,打造红十字会数字运营平台。运用信息化手段,发挥官网、“两微一端”等网络平台作用,推广使用应急指挥、灾害管理、财务管理和志愿服务信息管理等系统,着力打造“网上红十字会”,实现线上线下有效衔接、高效互动。利用大数据分析指导工作,提升红十字会信息化工作整体水平和管理能力,着力打造“数字红会”“智慧红会”,推动红十字事业数字化转型。推动全国红十字系统各项工作高效运转、公开透明,有效提升公信力。健全信息公开制度,规范信息发布工作。打造红十字系统“博爱中国”平台,开展红十字公开透明指数评价工作。

(十)加强党的建设,提供坚强政治保证
全面加强全国红十字系统党的建设,认真落实全面从严治党主体责任和监督责任,以党的政治建设为统领,全面加强党的思想、组织、作风、纪律建设,把制度建设贯穿始终,提高党的建设质量。用习近平新时代中国特色社会主义思想武装头脑、指导实践、推动工作,立足“两个大局”,胸怀“国之大者”,切实增强“四个意识”,坚定“四个自信”,坚决做到“两个维护”,始终坚定正确的政治方向,坚决贯彻落实党的理论路线方针政策和党中央决策部署。把加强党的全面领导落到实处,推进地市级和有条件的县级红十字会根据有关规定设立党组。推动健全党委和政府对红十字工作领导的制度机制,争取将红十字会党的建设纳入当地党建工作格局、纳入党委和政府重要议事日程,强化红十字事业发展的政治保证。
六、组织实施
(一)加强组织领导
总会加强组织领导和工作指导,强化规划导向作用,强化年度计划和规划有效衔接,科学配置资源,精心组织实施,将规划提出的目标、任务、政策、举措落到实处。地方红十字会要研究制订贯彻落实的具体措施,细化分解任务,明确责任分工,分阶段分步骤做好组织实施,确保各项目标任务落到实处。
(二)统筹协调推进
鼓励社会广泛参与规划实施。引导社会各界和广大人民群众共同关心、支持和参与红十字事业发展,鼓励社会各界和广大人民群众采取多种形式、多种渠道,参与红十字会各项工作。发挥理事单位、会员单位、合作单位以及理事、会员、志愿者的重要作用,统筹推进任务落实,形成落实规划的整体合力。要做好宣传、沟通和服务工作,凝聚思想共识,汇聚智慧力量,促进事业发展。
(三)强化督导检查
上级红十字会加强对下级红十字会的督促检查,有效防范化解风险。将规划实施情况作为督促检查各级红十字会工作的重要内容,跟踪规划实施进度和效果,加强调查研究,及时总结推广经验,协调推动解决工作中的困难和问题。总会将适时组织开展规划实施中期评估,根据实际情况及时调整完善。